PA视讯(中国区)官网 - PlayAce
搜索
首页
首页栏目
附中新闻
通知公告
杏坛撷英
学生活动
家庭教育
课程改革
校园风光
校区列表
学校概览
学校简介
领导班子
机构设置
党委组织架构
职能部门
办事指南
学校荣誉
部分荣誉
获奖新闻
附中掠影
宣传视频
校歌视频
校园地图
党建工作
党建领航
清风铸魂
星火纪实
大思政课
幸福校园
学习之路
风采党员
教师发展
师资队伍
杏坛撷英
教师培养
名师工作室
学生成长
学生天地
家校共育
共享热线
幸福家长学校
生涯教育
生涯教育
教学研究
教学改革
教研动态
课程创新
课题研究
基地建设
课程建设
STEAM与综合教育
创新实践
泛在学习
智慧阅读
学科竞赛
开放办学
国际视野
国际交流
国际课程
国际师资
国际录取
智慧云校
数智未来
云校教师
托管帮扶
拓展办学
校区展示
对外培训
首页
学校概览
学校简介
领导班子
机构设置
办事指南
学校荣誉
附中掠影
校园地图
党建工作
党建领航
清风铸魂
星火纪实
大思政课
幸福校园
学习之路
风采党员
教师发展
师资队伍
杏坛撷英
教师培养
名师工作室
学生成长
学生天地
家校共育
生涯教育
教学研究
教学改革
教研动态
课程创新
STEAM与综合教育
学科竞赛
开放办学
国际视野
智慧云校
托管帮扶
拓展办学
对外培训
首页栏目
附中新闻
通知公告
杏坛撷英
学生活动
家庭教育
课程改革
校园风光
校区列表
首页
>
首页栏目
>
通知公告
>
正文
>
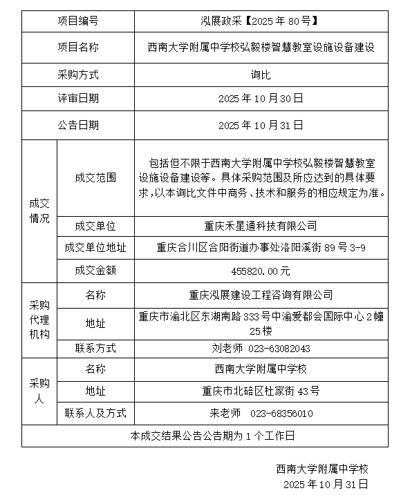
PA视讯附属中学校弘毅楼智慧教室设施设备建设成交结果公告
发布时间:2025年10月31日 12:38
作者:
来源:
浏览次数: